| 发布机构 | 中华人民共和国应急管理部 | ||
| 文件号 | 应急〔2022〕34号 | 制发日期 | 2022-04-26 |
国家矿山安监局、中国地震局,消防救援局、森林消防局,各省、自治区、直辖市应急管理厅(局),新疆生产建设兵团应急管理局,部机关各司局,国家安全生产应急救援中心,部所属事业单位,部管各专业标准化技术委员会:
《“十四五”应急管理标准化发展计划》已经应急管理部2022年第10次部务会审议通过,现印发给你们,请认真贯彻执行。
应急管理部
2022年4月26日
“十四五”应急管理标准化发展计划
应急管理标准化是新时期应急管理战略性、引领性、基础性工作,是推进应急管理体系和能力现代化的重要战略举措。为深入贯彻落实《国家标准化发展纲要》和《“十四五”国家应急体系规划》,进一步加强“十四五”应急管理标准化体系建设,持续提升应急管理标准化水平,制定本计划。
一、总体要求
(一)指导思想。以习近平新时代中国特色社会主义思想为指导,全面贯彻落实党的十九大和十九届历次全会精神,认真贯彻落实习近平总书记关于应急管理的重要指示批示精神和关于标准化战略重要论述精神,坚持人民至上、生命至上,坚持统筹发展和安全,紧紧围绕应急管理中心任务,不断推动实施标准化战略,加快标准化与应急管理的全面融合,努力构建适应“全灾种、大应急”要求的应急管理标准化体系,为全面提升国家应急管理能力、推进完善国家应急管理体系,提供更加坚实的标准化技术支撑。
(二)基本原则。
——改革引领、统筹发展。深化落实机构改革战略部署和国家标准化改革要求,加强应急管理标准化顶层设计和统筹规划,完善标准化体制和机制;加强标准与法律法规、政策措施的衔接配套,发挥标准化对法律法规的技术支撑和重要保障作用;构建适应高质量发展的应急管理标准化体系,守住保障人民生命财产安全的底线。
——需求导向、急用先行。立足从根本上消除事故隐患、从根本上解决问题,聚焦发挥标准化在安全生产、消防救援、减灾救灾与综合性应急管理中的基础保障作用,推动实用型科技创新成果转化为标准化成果,加快急需短缺标准立项报批,提升标准供给效率。
——分类实施、重点突破。发挥专业技术委员会技术把关、业务主管司局和单位分工负责、标准化归口司局统筹协调机制作用,紧盯应急管理的关键领域、薄弱环节,分类稳妥推进安全生产、消防救援、减灾救灾与综合性应急管理领域重点标准制修订,进一步细化规范标准制修订职责,强化设备、设施、场所、人员及过程安全管理,筑牢应急管理标准“护城河”工程。
——整合资源、系统推进。贯彻落实应急管理相关法律法规要求,在国务院标准化协调推进部际联席会议机制下,深化与国家标准化管理委员会的战略合作,及时研究解决应急管理标准化重大问题。加强与国务院有关部门的协调联动,统筹提出相关领域强制性国家标准的立项计划。充分发挥标准化技术组织的专业作用,加强标准化基础研究、试点示范、人才培养、国际交流等工作。
(三)发展目标。到2025年,应急管理标准供给更加充分,标准化管理机制更加完善,安全生产、消防救援、减灾救灾与综合性应急管理领域的强制性标准覆盖范围进一步得到扩展。标准制修订从数量规模型向质量效益型转变,标准的科学性、先进性和适用性明显提升,标准宣贯实施和监督执法水平得到进一步加强,标准化基础研究和国际交流成果显著,标准化对安全发展、国家应急管理体系的支撑保障效益凸显。
二、主要任务
(一)健全优化应急管理标准体系。以建立完善“结构完整、层次清晰、分类科学、强标为主、强推互补”的应急管理标准体系为目标,统筹扩大强制性标准规模。坚持“不立不破”“先立后破”,强化标准的评估复审、精简整合。按照“急用先行”原则,依法依规研制发布强制性标准。强化推荐性标准的协调配套,支持科学成熟、适用性强的地方标准、团体标准向国家标准、行业标准转化,健全优化安全生产、消防救援、减灾救灾与综合性应急管理标准体系。

应急管理标准体系框架图
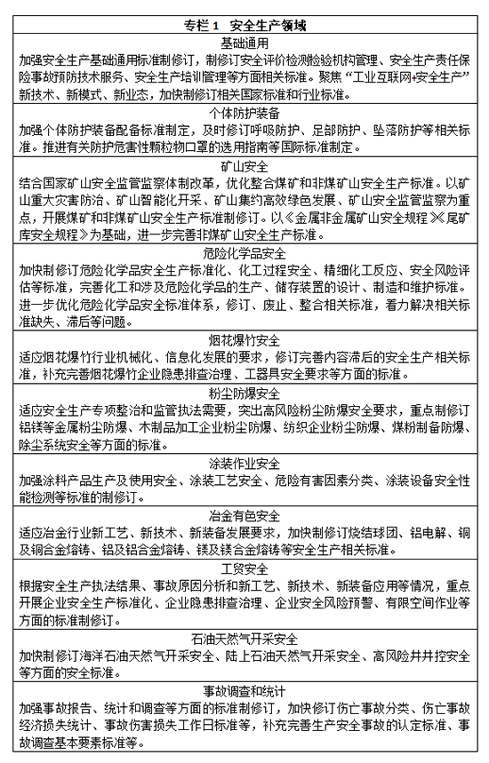
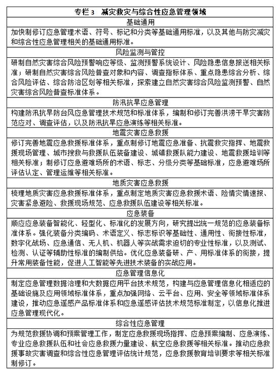
(二)加快推进急需短缺和重要标准制修订。循序渐进务求实效,按照“先急后缓”原则加强统筹,集中力量加快修订与人民生命安全关系最直接的标准,争取早日出台、确保有效管用。密切跟踪研究事故灾害暴露的标准化短板问题,对标落实法律法规和应急管理标准体系建设要求,加快重点行业和关键领域标准立改废。在安全生产方面,加强基础通用标准,个体防护装备标准,事故调查统计相关标准,矿山安全、危险化学品安全、烟花爆竹安全生产、石油天然气开采安全标准,以及粉尘防爆、涂装作业、冶金有色、工贸安全等领域重要标准制修订;在消防救援方面,加快制修订消防救援队伍队站建设、装备建设、作战训练,消防通信指挥信息化、消防物联网建设、消防监督检查、消防产品监督管理、社会消防治理、社会消防技术服务管理、火灾调查等相关标准;在减灾救灾与综合性应急管理方面,加快制修订应急管理术语、符号、标记和分类等基础通用标准,风险监测和管控标准,水旱灾害应急管理标准,地震灾害应急救援相关标准,地质灾害应急救援相关标准,应急装备标准,应急管理信息化标准,救灾和物资保障标准,应急预案制定和演练、救援现场指挥、专业应急救援力量建设标准,应急救援事故灾害调查和综合性应急管理评估统计规范标准,应急救援教育培训标准,以及其他防灾减灾救灾和综合性应急管理有关标准。
重点领域标准制修订




(三)强化标准宣贯实施和监督管理。按照“谁提出立项、谁组织宣贯和实施”的原则,落实标准常态化宣贯和实施监督的责任。加大宣传培训,充分发挥专业标准化技术组织和专家标准宣贯作用,对标准出台背景、主要技术指标、贯彻措施等内容进行专题解读,对有关行业领域具有重大影响的关键基础标准开展集中宣贯。在安全生产月、全国消防日、防灾减灾日、世界标准日等节点期间,组织标准宣贯,广泛听取各方面意见,发挥社会公众对标准实施情况的监督作用,营造“学标、知标、用标、达标”的社会氛围。组织对强制性标准实施情况进行监督检查和跟踪评估。规范标准解释权限管理和标准技术咨询活动,及时回应社会关切。
(四)加强标准化基础保障工作。加强全国安全生产、个体防护装备、消防、应急管理与减灾救灾等标准化技术委员会建设,突出专家把关,落实专家责任制,提升标准制修订的科学性和专业性。制定《应急管理专业标准化技术委员会管理办法》,指导规范标准化技术委员会高效运行。加强应急管理标准化相关基础研究,为标准化工作提供理论指导和科技支撑,优先安排对应急管理行业领域标准化具有全局性、战略性影响的重大研究项目,以及应急管理信息化、智能化相关标准研究项目。加快应急管理标准化信息平台建设,协调推动与国家标准信息管理平台互联互通,实现标准化全过程信息化管理。借鉴国务院有关部门标准化经费保障做法,制定出台《应急管理标准化经费管理办法》,规范标准制修订、技术审查、评估复审、宣贯实施、基础研究等经费支出。
(五)加强地方、团体和企业标准化工作。指导推进地方应急管理标准化工作,落实各级应急管理部门标准实施监管责任,将强制性标准纳入监管监察执法检查,加强煤矿、化工、冶金等高危行业领域强制性标准的监督落实,并及时发现问题完善标准。鼓励地方探索应急管理标准化试点示范引领,推进区域标准化协作机制建设,开展国家级应急管理标准化基地试点示范。规范应急管理团体标准管理,引导社会团体聚焦应急管理新技术、新产业、新业态和新模式,制定应急产品及服务类团体标准,鼓励构建与应急管理国家标准、行业标准、地方标准协调配套的团体标准体系。引导企业加强安全生产企业标准制修订,助力企业安全生产水平进一步提升。
(六)加强应急管理标准化国际合作与交流。立足我国应急管理需求,组织开展安全生产、消防救援、减灾救灾与综合性应急管理领域标准国际国内对比研究,加大采用国际先进标准的力度。加强应急管理领域重要标准外文版翻译,鼓励先进企事业单位、有关组织积极参与应急管理国际标准制修订,推动应急管理标准互认互联互通。加强应急管理标准化国际合作与交流,推进“一带一路”自然灾害防治和应急管理国际合作机制建设。
三、保障措施
(一)加强组织领导。强化与市场监管总局(标准委)和国务院有关部门的标准化工作协同配合,加强对地方、有关单位和标准化技术组织的指导,明确职责任务,确保标准化各项工作落地见效。
(二)加强经费保障。完善标准化工作经费保障机制,依法将标准化经费纳入年度预算。积极申请国家标准制修订经费补助,鼓励引导企事业单位、社会组织加大投入,建立健全“政府投入为主、社会投入为补充”的多元化经费保障制度。
(三)加强队伍建设。支持各标准化技术组织开展标准化业务培训,提升标准化技术组织的专业性、权威性。建立健全标准化人才激励制度,鼓励有关企事业单位专业人员参与应急管理国家标准、行业标准制修订,稳定和扩大标准化人才队伍。
(四)加强实施督促。加强对计划实施情况的跟踪分析,定期召开标准化工作推进会,研究推进下一阶段工作。应急管理部各有关业务司局和单位、部管各专业标准化技术委员会每年底按程序报告标准化工作开展情况。
中华人民共和国国家发展和改革委员会 中华人民共和国工业和信息化部 中华人民共和国应急管理部 中华人民共和国生态环境部 中华人民共和国科学技术部 中华人民共和国财政部 中华人民共和国商务部 中国石油和化学工业联合会
江苏省发展和改革委员会 江苏省工业和信息化厅 江苏省财政厅 江苏省生态环境厅 江苏省科学技术厅 江苏省商务厅 江苏省应急管理厅 江苏省市场监督管理局 江苏省统计局
北京市化学工业协会 天津市石油和化工协会 辽宁省石油和化学工业协会 内蒙古石油和化学工业协会 重庆市石油与天然气学会 河北省石油和化学工业协会 山西省化学工业协会 吉林省能源协会 黑龙江省石化行业协会 浙江省石油和化学工业行业协会 安徽省石油和化学工业协会 福建省石油和化学工业协会 江西省石油和化学工业协会 河南省石油和化学工业协会 湖北省石化行业协会 湖南省石油化学工业协会 广东省石油和化学工业协会 海南省石油和化学工业行业协会 四川省化工行业协会 贵州省化学工业协会 云南省化工行业协会 陕西省经济联合会 甘肃省石化工业协会 青海省化工协会
电话:协会:025-8799064 学会:025-86799482
会员服务部:025-86918841
信息部:025-86910067
传真:025-83755381
邮箱:jshghyxh@163.com
邮编:210019
地址:南京市梦都大街50号东楼(省科技工作者活动中心)5楼
增值电信业务经营许可证:苏B2-20110130